18005577775
文章分类
挖,挖,挖工地施工竟挖出一个大发现!11月27日阜阳某工地工人施工时挖到不一样的东西了施工队立即停止作业只见所挖深坑的坑壁上布满一层密密麻麻的铜钱到底有多少钱?它们具有怎样的价值?因不敢私自处理施工负

本地资讯

评论 0

查看 1674

2018年11月30日

据相关统计,随着今年的一系列调控,2018年以来,已有10家房企因资金链断裂宣告破产。这些沿用传统“高杠杆”快跑模式发展的中小型房企,正面临着“凛冬”的生死考验。相反,在中小房企不断抛售、破产的时候,

本地资讯

评论 0

查看 2280

2018年11月30日

随着我市特色小镇、特色古镇等乡村的规划建设我们的家乡越来越漂亮越来越宜居了有没有?阜阳最美最宜居乡镇,快看看有你家没有?西湖镇2015年,国家旅游局公布了全国乡村旅游“千千万万”品牌名单,首批中国乡村

阜阳玩乐

评论 0

查看 2281

2018年11月30日

阜阳今日又两盘备案!‘城南置地双清湾163套住宅,均价9133元/㎡,颍泉华鸿国樾府834套住宅,均价7767元/㎡!连日来,房价要跌的消息闹得人心惶惶,阜阳的房价究竟降不降,还是市场说了算!如今的备

本地资讯

评论 0

查看 1834

2018年11月30日

11月30日阜阳天气:阴转多云,温度 7 ~ 16℃,东北风0-3级,日出时间 07:00,日落时间 17:10。实时:气温 9℃,东风2级,湿度 91%,气压 1022 hPa。安徽省黄色大雾预警:

阜阳信息

评论 0

查看 1654

2018年11月30日

为方便广大劳动者维护自己的合法劳动报酬权益,现将2019年春节前全省各市和省直管县欠薪维权投诉举报电话予以公布。劳动者如遇拖欠劳动报酬问题,可按照属地管理原则,通过以下公布的电话向用工所在地进行投诉举

本地资讯

评论 0

查看 1949

2018年11月29日

27日凌晨2点多钟就在大家睡得正香时,“砰”的一声巨响,把阜阳开发区丽景佳苑的业主们。从睡梦中“惊”醒,大家慌忙爬起来一看,都惊呆了!只见73栋楼单元楼道口,火光冲天、烟雾弥漫,火苗蹿到四层楼高!大家

百姓生活

评论 0

查看 2917

2018年11月29日

据权威数据统计,我市注册滴滴司机23697人,办理驾驶员证695人,车证齐全850辆。那哪些是合法的呢?11月26日,市出租汽车管理站针对目前阜城网约车管理及运营中存在的问题,约谈滴滴出行阜阳办事处负

百姓生活

评论 0

查看 2095

2018年11月29日

近年来,安徽界首市委市政府积极探索品牌兴农、电商强农的发展之路。2017年底,率先推出农产品区域公用品牌——“界之首品”,品牌秉承着“精耕细作、匠心农品”的工匠精神,把界首市特色农产品推向全国。目前已

阜阳美食

评论 0

查看 1500

2018年11月29日

11月25日晚21时许,太和县公安局宫集派出所接到群众报警称,在济广高速公路太和宫集段上有一位老人欲翻越高速护栏,需要救助。接警后,值班副所长王六磊迅速带领值班人员赶到现场,发现一名白发苍苍的老太在高

百姓生活

评论 0

查看 1721

2018年11月29日

据颍州晚报报道,车辆停在马路边,没想到第二天已经是空壳。去年11月16日深夜,太和县某停车场内,3辆停在路边的车被烧成了空壳。警方调查发现,这起失火案件竟是因一段感情纠纷而起。近日,太和法院对此案进行

本地资讯

评论 0

查看 1400

2018年11月29日

撞到行人,这名司机害怕受处罚,选择肇事逃逸。次日上午主动投案自首。11月27日上午,阜阳交警六大队四中队来了一名年轻男子,口口声声来自首。值班民警介绍,该男子叫何某,26日晚他驾车在阜阳开发区路段因疲

本地资讯

评论 0

查看 1789

2018年11月29日

今早推开窗发现阜阳成了这样↓真是雾蒙蒙看不清前方路啊!阜阳市气象台2018年11月28日17时33分发布霾黄色预警(III级/较重)预计未来24小时内阜城及三区将出现霾天气(今早的阜阳)与霾一起来的还

本地资讯

评论 0

查看 1695

2018年11月29日

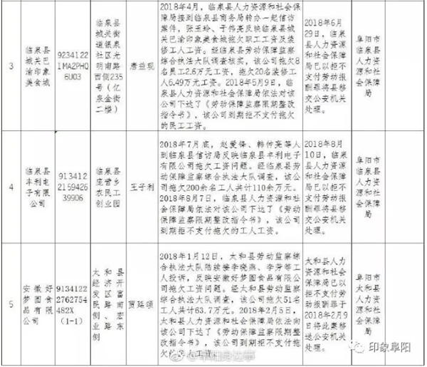
11月28日阜阳市人社局公布了近期重大劳动保障违法行为企业名单5家企业因到期拒不支付拖欠的民工工资被曝光被各界广泛关注的安徽好梦圆食品有限公司名列其中另据阜阳市劳动保障监察执法支队队长徐锐介绍,接下来

本地资讯

评论 0

查看 1647

2018年11月29日

为贯彻落实人口与计划生育政策,建立健全利益导向机制,引导广大群众自觉实行计划生育,根据《阜阳市人民政府关于进一步加强人口与计划生育利益导向机制建设的意见》(阜政发﹝2013﹞21号)文件精神,结合我区

本地资讯

评论 0

查看 1784

2018年11月29日

11月29日阜阳天气:多云转阴,温度 6 ~ 18℃,东北风0-3级,日出时间 06:59,日落时间 17:10。实时:气温 7℃,北风2级,湿度 99%,气压 1019 hPa。安徽省橙色大雾预警:

本地资讯

评论 0

查看 1553

2018年11月29日

刚刚,阜阳市公安局发布一封信,养狗和被狗狗困扰的市民都看看违反这些规定,将被罚款甚至拘留广大市民朋友 :为推进我市创建全国文明城市工作,维护市容环境和公共秩序,保障人民群众人身健康和安全,根据有关法律

百姓生活

评论 0

查看 1688

2018年11月28日

11月28日上午,阜阳市交通运输局党组书记、局长齐超做客市政府“在线访谈”栏目,就“城市公交优先发展”方面的话题回答网友提问。以下为部分网友提问:【王兰】 阜阳晚上和夜间的公交车有多少路?晚上出去吃个

百姓生活

评论 0

查看 2033

2018年11月28日

市气象台17时33分发布霾黄色预警信号,预计未来24小时内阜城及三区将出现霾天气,请注意防范。防御指南1、驾驶人员小心驾驶;2、因空气质量明显降低,人员需适当防护;3、呼吸道疾病患者尽量减少外出,外出

阜阳信息

评论 0

查看 1878

2018年11月28日

作为阜阳人,谁没走过阜裕大桥?而关于阜裕大桥到底啥时候能拆除重建也是阜阳市民们非常关心的一件事!刚刚,小编得知一重磅消息!阜裕大桥自12月1日起封闭拆除重建!预计通行时间为2021年10月1日。据市重

本地资讯

评论 0

查看 1754

2018年11月28日

18005577775
  • Q Q: 23053276
  • 微信: fyhehuo
微信公众号
微信小程序
Copyright © 2025 “厦门信息网”版权所有  |  ICP证:皖ICP备17022776号-2  |  技术支持:阳分类信息网(V2021.1)

皖公网安备 34130202000500号

  |  
网页内的所有信息均为用户自由发布,交易时请注意识别信息的虚假,交易风险自负!网站内容如有侵犯您权益请联系我们删除,举报信息、删除信息联系客服